Javna i državna poduzeća

LONJA-STRUG D.D. Zimska služba Kutina, Hrvatska

Podjeli tvrtku:
LONJA-STRUG D.D.
0 (0 Komentar) | NAPIŠI RECENZIJU
Vinkovačka 4, 44320, Kutina
Trenutno otvoreno: 7-15 h | DEŽURSTVO: 0-24 h

Upiti

Imaš li pitanje? Ostavi upit i dobit ćeš odgovor u najkraćem mogućem roku.

Ostavi recenziju

Radno vrijeme

  • ponedjeljak
    7-15 h | DEŽURSTVO: 0-24 h
  • utorak
    7-15 h | DEŽURSTVO: 0-24 h
  • srijeda
    7-15 h | DEŽURSTVO: 0-24 h
  • četvrtak
    7-15 h | DEŽURSTVO: 0-24 h
  • petak
    7-15 h | DEŽURSTVO: 0-24 h
  • subota
    DEŽURSTVO: 0-24 h
  • nedjelja
    DEŽURSTVO: 0-24 h

Ocjena

0
(0 Komentar)
NAPIŠI RECENZIJU
Pročitaj komentare

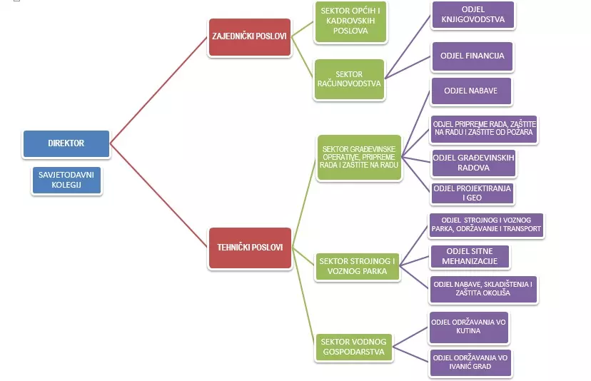
O tvrtki

Zimska služba Kutina, Hrvatska | 


Tvrtka LONJA-STRUG D.D. posluje sa tradicijom dugom oko 60 godina.

Broji 95 stalno zaposlenih kvalificiranih radnika koji imaju i stalnu edukaciju kao doškolovanje, te razne tečajeve i seminare.


Zimska služba Kutina, Hrvatska

Tvrtka LONJA-STRUG D.D. se nalazi na adresi Vinkovačka 4 u Kutini, a svoje djelatnosti obavlja u dvije županije; Sisačko-moslavačkoj i Zagrebačkoj županiji.

Tvrtka raspolaže najmodernijim strojevima za izvođenje radova (bageri, buldožeri, rovokopači), te strojevima za održavanje (traktori, kosilice, plovna kosilica, malčeri) i vlastitim voznim parkom za prijevoz građevinskog materijala, prijevoz teške građevinske mehanizacije i vozilima za prijevoz radnika.

Djelatnosti:

  • tehničko i gospodarsko održavanje melioracijskih sustava odronjavanje i navodnjavanje
  • tehnički radovi provođenja obrane od poplava i drugih oblika zaštite od štetnog djelovanja voda
  • izgradnja hidrograđevinskih objekata
  • uređenje vodotoka i drugih voda (regulacijski radovi)
  • poslovi građenja i rekonstrukcije javnih cesta
  • poslovi održavanja javnih cesta
  • održavanje javnih površina
  • održavanje nerazvrstanih cesta

Zimska služba samo je dio onoga što na raspolaganju ima tvrtka LONJA-STRUG D.D.

Za bilo kakve dodatne upite ili informacije obratite se na navedene kontakte.


Galerija


Proizvodi i usluge


Video


Radno vrijeme

  • ponedjeljak
    7-15 h | DEŽURSTVO: 0-24 h
  • utorak
    7-15 h | DEŽURSTVO: 0-24 h
  • srijeda
    7-15 h | DEŽURSTVO: 0-24 h
  • četvrtak
    7-15 h | DEŽURSTVO: 0-24 h
  • petak
    7-15 h | DEŽURSTVO: 0-24 h
  • subota
    DEŽURSTVO: 0-24 h
  • nedjelja
    DEŽURSTVO: 0-24 h

Čišćenje cesta

Molim Vas kada će Vinogradska ulica biti očišćena? Ovdje gore od broja 200 ima snijega više nego u gradu. Uz to je brijeg, kako da mi vozimo? Srdačno


Ukoliko ste zainteresirani za proizvode i usluge tvrtke, ostavite upit i dobit ćete odgovor u najkraćem mogućem roku. Upit će biti javno vidljiv na portalu.

Jesi li čovjek ?

Ocijeni tvrtku i napiši svoj komentar o suradnji.

Tvoja ocjena:
Jesi li čovjek ?

Slične tvrtke

ŽKK GOSPIĆ

Škola košarke za djevojčice Gospić

Kaniška ulica 55, 53000 Gospić

SINDIKAT ODGOJA I OBRAZOVANJA, MEDIJA I KULTURE HRVATSKE

Sudjelovanje u radu i upravljanju sindikatom Zagreb, Hrvatska

Trg kr. Petra Krešimira IV. 2, 10000 Zagreb

OPĆINA KLOŠTAR PODRAVSKI

Općina Kloštar Podravski

Trg Kralja Tomislava 2, 48362 Kloštar Podravski

DOBROVOLJNO VATROGASNO DRUŠTVO KOMIŽA

Vatrogasne intervencije Komiža

Put Benediktinaca 8, 21483 Komiža

DRUŠTVO ZA ŠPORTSKU REKREACIJU TRNJE

Atletska staza Zagreb, Zagrebačka županija

Ulica grada Vukovara 236 E, 10000 Zagreb