Javna i državna poduzeća

LONJA-STRUG D.D. Kompletne komunalne usluge, Kutina, Hrvatska

Podjeli tvrtku:
LONJA-STRUG D.D.
0 (0 Komentar) | NAPIŠI RECENZIJU
Vinkovačka 4, 44320, Kutina
Trenutno otvoreno: 7-15 h | DEŽURSTVO: 0-24 h

Upiti

Imaš li pitanje? Ostavi upit i dobit ćeš odgovor u najkraćem mogućem roku.

Ostavi recenziju

Radno vrijeme

  • ponedjeljak
    7-15 h | DEŽURSTVO: 0-24 h
  • utorak
    7-15 h | DEŽURSTVO: 0-24 h
  • srijeda
    7-15 h | DEŽURSTVO: 0-24 h
  • četvrtak
    7-15 h | DEŽURSTVO: 0-24 h
  • petak
    7-15 h | DEŽURSTVO: 0-24 h
  • subota
    DEŽURSTVO: 0-24 h
  • nedjelja
    DEŽURSTVO: 0-24 h

Ocjena

0
(0 Komentar)
NAPIŠI RECENZIJU
Pročitaj komentare

O tvrtki

Kompletne komunalne usluge, Kutina, Hrvatska | 


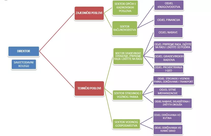
LONJA-STRUG D.D. svoje djelatnosti obavlja u dvije županije - Sisačko-moslavačkoj i Zagrebačkoj županiji.

Kao dioničko društvo, tvrtka obavlja vodoprivredne poslove i ostale komunalne usluge.


Kompletne komunalne usluge, Kutina, Hrvatska

LONJA-STRUG D.D. posluje sa tradicijom dugom oko 60 godina sa 95 stalno zaposlenih kvalificiranih radnika. Tvrtka se nalazi na adresi Vinkovačka 4 u Kutini, u Sisačko-moslavačkoj županiji.

Njihove djelatnosti obuhvaćaju :

  • tehničko i gospodarsko održavanje melioracijskih sustava odronjavanje i navodnjavanje
  • tehnički radovi provođenja obrane od poplava i drugih oblika zaštite od štetnog djelovanja voda
  • izgradnja hidro-građevinskih objekata
  • uređenje vodotoka i drugih voda (regulacijski radovi)
  • poslovi građenja i rekonstrukcije javnih cesta
  • poslovi održavanja javnih cesta
  • održavanje javnih površina
  • održavanje nerazvrstanih cesta

Na početku su sve radove izvodili ručno, a zatim slijedi prva modernizacija i napredak nakon spajanja sa Direkcijom za Savu Zagreb 1971. godine. Tih godina počinje se ozbiljno raditi i graditi velike dimenzije nasipa i kanala te mostova i crpnih stanica.

Također, tada su nabavljeni strojevi za vodoprivredne radove i strojevi za drenažu poljoprivrednih površina. 

Kompletne komunalne usluge ono su što kvalitetno obavlja tvrtka LONJA-STRUG D.D.

Za bilo kakve dodatne upite ili informacije obratite se na navedene kontakte.


Galerija


Proizvodi i usluge


Video


Radno vrijeme

  • ponedjeljak
    7-15 h | DEŽURSTVO: 0-24 h
  • utorak
    7-15 h | DEŽURSTVO: 0-24 h
  • srijeda
    7-15 h | DEŽURSTVO: 0-24 h
  • četvrtak
    7-15 h | DEŽURSTVO: 0-24 h
  • petak
    7-15 h | DEŽURSTVO: 0-24 h
  • subota
    DEŽURSTVO: 0-24 h
  • nedjelja
    DEŽURSTVO: 0-24 h

Ukoliko ste zainteresirani za proizvode i usluge tvrtke, ostavite upit i dobit ćete odgovor u najkraćem mogućem roku. Upit će biti javno vidljiv na portalu.

Jesi li čovjek ?

Ocijeni tvrtku i napiši svoj komentar o suradnji.

Tvoja ocjena:
Jesi li čovjek ?

Slične tvrtke

SINDIKAT ODGOJA I OBRAZOVANJA, MEDIJA I KULTURE HRVATSKE

Sudjelovanje u radu i upravljanju sindikatom Zagreb, Hrvatska

Trg kr. Petra Krešimira IV. 2, 10000 Zagreb

OPĆINA KLOŠTAR PODRAVSKI

Općina Kloštar Podravski

Trg Kralja Tomislava 2, 48362 Kloštar Podravski

Zadruga IZBOR PLUS

Kvalitetni radovi u visokogradnji i izrada i montaža ventiliranih fasada Zagreb

Ulica Nikole Kramarića 2, 10408 Velika Mlaka

DOBROVOLJNO VATROGASNO DRUŠTVO KOMIŽA

Vatrogasne intervencije Komiža

Put Benediktinaca 8, 21483 Komiža

DRUŠTVO ZA ŠPORTSKU REKREACIJU TRNJE

Atletska staza Zagreb, Zagrebačka županija

Ulica grada Vukovara 236 E, 10000 Zagreb